2025-03-16 11:10:24 来源:suncitygroup太阳集团 浏览数:0
因工作需要,根据《中华人民共和国劳动法》《中华人民共和国劳动合同法》等有关规定,山东省黄河三角洲农高牧业有限公司委托东营市东凯人力资源服务有限公司面向社会公开招聘劳务派遣工作人员,现将有关事项公告如下:
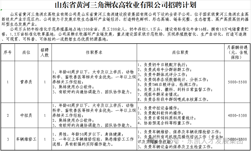
招聘岗位、人数、要求等详见下图。
一、招聘岗位计划

二、工作地点
黄三角国家农高区花苑路山东省黄河三角洲农高牧业有限公司牧场。
三、招聘条件
(一)基本条件
1.具有中华人民共和国国籍,遵纪守法,品行端正,无不良嗜好和违法违纪行为,身体健康;
2.符合招聘岗位所要求的其他条件;
3.具备缴纳社会保险的条件。
(二)有下列情形之一的,不得报名
1.曾因犯罪受过刑事处罚或正在被立案审查的;
2.曾被开除公职的;
3.现役军人、服务期限不满(含试用期)的机关事业单位工作人员;
4.法律法规政策规定不得聘用的其他情形。
四、招聘程序
(一)报名
1.报名时间:2025年3月18日-2025年3月25日下午15:00,逾期不予受理。
2.报名方式:微信扫描下方报名二维码,按照要求填报、上传报名材料。

3.报名须知:应聘人员如实填写相关个人信息资料,应聘人员多次发送报名资料的,以第一次发送报名资料为准,重复发送无效。
(二)面试
对于报名人数较多的岗位,根据工作需要确定是否进行初选,初选以简历筛选方式进行,未通过简历筛选的人员不再另行通知,同时纳入我公司人才储备库。
面试的具体时间、地点和方式另行通知。应聘人员应保持报名时填报联系方式通畅,以便通知或递补,因应聘人员个人原因延误的,应聘人员自主承担相关责任。
(三)聘用及待遇
1.面试通过人员体检合格(体检费用由应聘人员个人承担)并提交无犯罪记录证明后,确定为拟聘用人员,聘用方式采用劳务派遣形式,与受聘人员签订劳动合同。聘用期间,如有违反劳动合同规定或严重违反公司规章制度行为或被服务单位退回的,经协商一致,解除劳动合同。对拟聘用人员实行试用期制,试用期1个月,试用期满后经考核胜任岗位的,办理正式聘用手续。
2.工资待遇按照山东省黄河三角洲农高牧业有限公司相关要求发放,按照相关规定缴纳社会保险。
咨询电话:0546-8307622(黄三角农高牧业有限公司)
东营市东凯人力资源服务有限公司
2025年3月18日
编辑:李沛霞
责任编辑:王传兴